新闻中心 /NEWS
CBA联赛新赛季外援注册政策调整
2026-03-02T03:38:30+08:00
返回列表 CBA联赛新赛季外援注册政策调整背后的格局变化
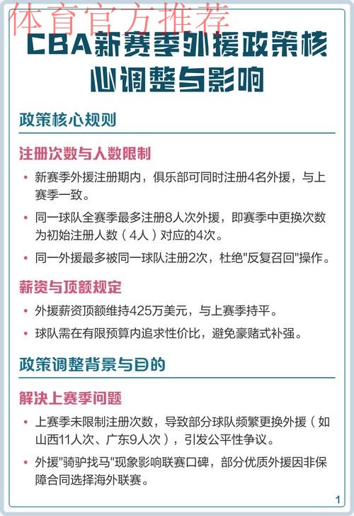
新赛季还未开打 有关CBA联赛新赛季外援注册政策调整的讨论已经率先升温 这一次调整并不是简单的名额增减 而更像是一场围绕联赛定位 球员培养 商业价值与竞技水平之间的大型“再平衡实验” 在工资帽 外援使用次数 本土球员流动愈发市场化的背景下 外援注册规则的每一次细微变化 都可能改变季后赛版图 影响冠军归属 甚至左右未来两三年的球队建队思路 也因此 这项政策从出台那一刻起 就被视作新赛季最重要的制度变量之一
外援注册政策调整的核心逻辑

纵观近几季的规则演变 不难看出联盟在外援问题上的整体思路 正从单纯依赖高水平外援“抬升”比赛观赏性 转向在控制节奏中寻求人才结构的长期健康 此次CBA联赛新赛季外援注册政策调整的关键点 大致体现在注册数量 配置结构 以及与出场规则之间的联动上 一方面 联盟保持了对外援总量的适度开放 允许各队在注册环节保留一定机动空间 以便应对伤病 状态起伏和季后赛冲刺 另一方面 则通过更精细的场次限制 对阵强弱队时的外援使用差异 以及季后赛阶段的统一标准 来避免联赛节奏被外援“垄断”
从管理层的视角看 这些调整旨在实现三重目标 第一 维持CBA的对抗强度和观赏度 让外援继续承担关键进攻点和战术支柱的角色 第二 借由出场限制和注册门槛 倒逼俱乐部更加重视本土球员的培养与轮换深度 尤其是后卫和锋线摇摆人位置 第三 在财务安全上为俱乐部“减压” 通过对注册环节的规制 配套外援工资帽和合同审核 让过度冒险签约高薪外援的行为逐渐降温
从数量到结构 外援策略的重新设计
与以往单纯围绕“两外援 三外援”争论不同 这次新政更强调注册结构的合理性 不再鼓励简单堆叠高得分外援 而是通过细化名额分配 引导俱乐部在内外线 外线火力与组织调度之间找到平衡 在实践层面 这意味着不少球队要重新审视自己的建队模板 —— 是继续以“双小外”构建极致速度流 还是引入一名能够从低位发起进攻的内线外援 构建更加接近国际篮板攻守标准的打法

例如 过去几个赛季 某些球队大量依赖外援后场包办球权 导致本土控卫长期“打无球” 一旦季后赛遇到强对手 降低外援使用比例后 进攻体系立刻失灵 新赛季规则对出场节奏和轮换搭配提出更高要求 促使俱乐部在签约外援时不再只看得分数据 而更加重视无球跑动 防守覆盖 面对夹击时的传球能力 以及与本土核心的战术兼容性
在这种背景下 多功能外援的重要性被进一步放大 能防二到四号位 具备一定持球推进和掩护传导能力的“蓝领型外援” 反而可能比数据华丽却防守端拖后腿的得分手更吃香 CBA联赛新赛季外援注册政策调整 实际上传递出一个信号 联盟希望球队把外援当成“战术放大器” 而不是“数据刷子”
对本土球员的倒逼效应与成长窗口
每一次外援政策的新变化 都不可避免地牵动本土球员的处境 新赛季的调整 在表面上似乎只是影响外援的注册节奏和场上时间分配 但深层次上 本土核心尤其是本土后卫全面接管比赛的机会正在增多 当球队不能再依靠外援长时间主导攻防时 教练组必须设计更多以本土球员为轴心的战术 韩国联赛和日本B联赛的经验表明 在外援数量受到相对限制的环境中 后场本土球员的技术成熟更快 角色自信度更高 这与CBA当前希望打造一批具备国际竞争力后卫群体的长期目标高度契合
以某支近年来崛起的青年军为例 在上一版政策下 他们逐步减少对单一强力外援的依赖 将外援定位为“稳定节奏和解决阵地战卡壳”的辅助者 反而让两名本土后卫迅速成长 一人入选国家队 一人成为季后赛的X因素 此次外援注册政策调整 将这样以本土为主导 以外援为补强的模式进一步合法化 甚至制度化 让习惯长期打“辅助角色”的国内球员必须直面主攻压力 这既是挑战也是机会
然而 倒逼效应用得好是成长催化剂 用不好也可能形成结构性空档 若俱乐部只是在纸面上“本土化” 实际战术依然习惯性把决定性回合交给外援 本土球员的责任感与决策能力仍难真正被激活 因此 政策只是前提 真正的关键仍然在俱乐部如何理解并执行这套规则
俱乐部运营与引援策略的隐性重组
外援注册政策的调整 不只改变技战术层面 也在深刻影响俱乐部的预算结构和引援节奏 过去那种 “赛季前砸重金签两名大牌 再用整季时间去磨合” 的思路 正被更精细 化的“动态配置”所取代 在新规下 俱乐部必须预留出一定的薪资和注册空间 用于赛季中后段的调整 例如 根据球队战绩和伤病情况 在窗口期引进防守型锋线 或补充一名具备外线火力的轮换外援

这种转变带来的直接后果 是俱乐部对数据分析和球探系统的依赖度大幅提升 一方面 球队需要通过全球范围的数据比对和风格匹配 选出那些可以在短时间内融入CBA节奏的外援 另一方面 由于注册名额的使用更为宝贵 对外援的试训标准与背景调查变得更为严格 某种程度上 CBA已经从过去“外援淘金地” 向“结构化职业舞台”过渡
值得关注的一点是 注册政策与工资帽制度是捆绑运行的 一些球队过去习惯性通过高薪吸引短期冲冠型外援 在新赛季将不得不计算 “外援薪资 占用名额 适应周期 与战术增益”之间的投入产出比 在此逻辑下 性价比高 稳定性强 避免伤病隐患的成熟外援 可能比名气更为重要 联赛整体外援构成将更倾向于“中高水平但高度适配”的类型 而不是“极端高水平但高风险”的赌注
与国际联赛接轨的隐性进程
从国际视角审视CBA联赛新赛季外援注册政策调整 不难发现其与欧洲主流联赛及亚太地区其他职业联赛有相似轨迹 欧洲多国联赛通过“数量控制加本土名额优先” 保护本国篮球生态 同时适度引入外援提升竞技水准 日本B联赛在近几年放宽外援数量 但通过本土身份认定制度和出场限制 防止联赛被完全“外援化” CBA此次政策更新 并非简单模仿 而是试图在两者之间找到一条中国篮球的中庸路径
这种路径的最大特点 就是将联赛视为国家队建设的“前置试验场” 在控制外援影响力的同时 逐步打造一套符合国际篮联规则和国际比赛节奏的攻防体系 外援注册政策的调整 正是推动这种体系建设的制度抓手之一 通过在本土球员与外援之间重新划分战术责任 联盟意在缩短国家队从联赛到国际赛场的“战术迁移距离” 让球员在CBA就提前适应高对抗 高节奏与复杂防守策略
风险 争议与未来观察点
任何政策调整都不可能只有正面效应 新赛季外援注册规则同样伴随着潜在风险和现实争议 首先 若个别俱乐部对规则解读偏保守 可能出现“过度节省”外援资源的情况 减少外援投入 但本土阵容又不足以支撑高对抗 强度 整体观赏度在短期内或有波动 其次 一些高度依赖外援得分的中下游球队 将在短时间内经历明显阵痛 战绩起伏难以避免 甚至可能引发球迷对政策的质疑

另一个值得关注的点 是政策实施过程中如何避免“规则套利” 包括利用伤病名额频繁更换外援 规避某些出场限制 或通过多队运作实现类“外援联盟” 也即同一经纪人体系下外援的隐性流转 这考验着联盟在执行层面的监管能力和信息透明度 未来一两个赛季内 联盟若能在保持规则稳定的前提下 不断微调配套细则 这套外援注册体系的红利才会真正释放
从长远看 CBA联赛新赛季外援注册政策调整不仅是一纸文件 更是一次有关联赛定位与发展路径的公开宣言 它标志着CBA正在从“依靠明星外援制造话题” 向“依托整体竞赛结构和本土实力提升价值”的方向转型 对俱乐部来说 这是一场关于建队思路 球探体系 青训布局与资金配置的系统考试 对本土球员而言 则是一次必须直面核心责任的能力验收 而对整个中国篮球生态来说 这可能是迈向更成熟职业化阶段的一次关键制度拐点